凯时优质运营商

详情
目今位置: 首页  >  资讯

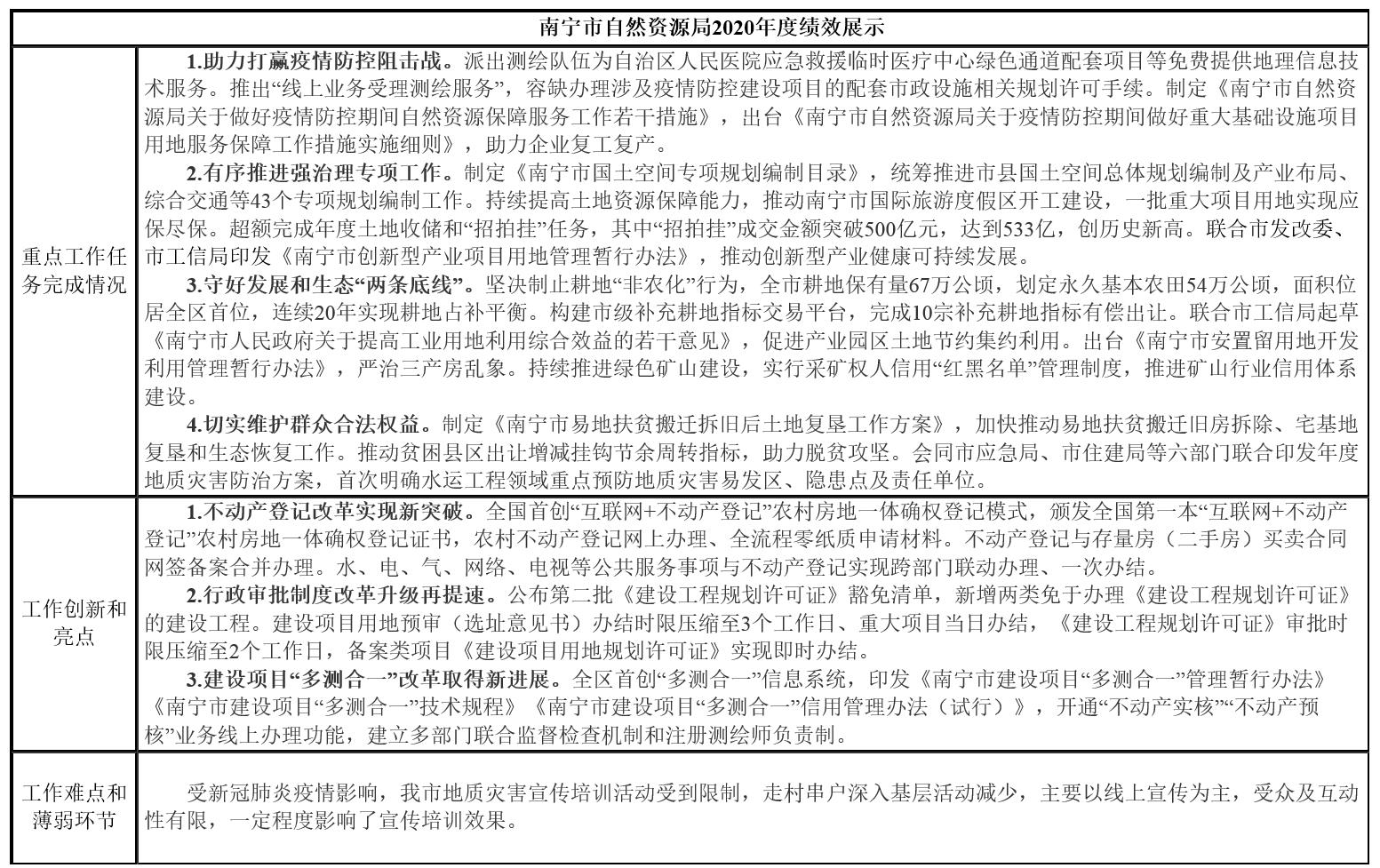
南宁市自然资源局2020年度绩效展示

时间:2021-01-28泉源:南宁市修建凯时优质运营商院点击率:42201

凯时|AG(AsiaGaming)优质运营商

地点:南宁市兴宁区兴东路6号 电话:0771-5851513 凯时优质运营商 版权所有

桂ICP备05015292号 凯时|AG(AsiaGaming)优质运营商 桂公网安备 45010302000829号

南宁市互联网举报.辟谣平台     监视举报电话:0771-5851559

广西网警虚拟岗位
网站地图